华人策略celue - 华人策略研究论坛网站
选择语言:
简体中文
|
English
24小时客服热线
0759-3377970
网站首页
关于公司
公司介绍
公司设备
企业宗旨
公司架构
公司荣誉
产品展示
新闻资讯
公司新闻
行业新闻
人才招聘
人才培养
福利待遇
招聘职位
技术支持
招标公告
联系方式
访客留言
企业邮箱
招标公告 Tendering
工程招标
设备招标
材料招标
最新资讯 New
华人策略celue20
华人策略celue20
华人策略celue应聘
华人策略celue应聘
华人策略celue应聘
华人策略celue应聘
华人策略celue工资
华人策略celue应聘
联系我们 Contact
地址:广东省湛江市人民大道中63号
电话:(0759-3377969
邮件:
[email protected]
网站:
你的位置:
首页
>
招标公告
>
材料招标
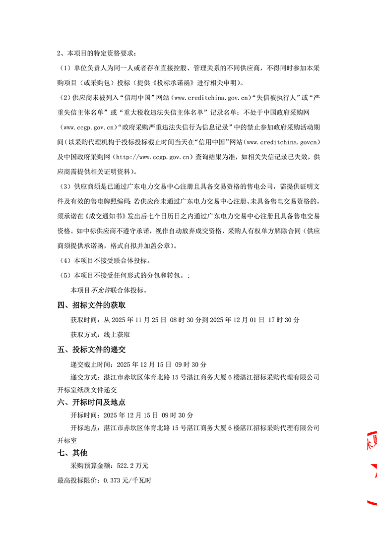
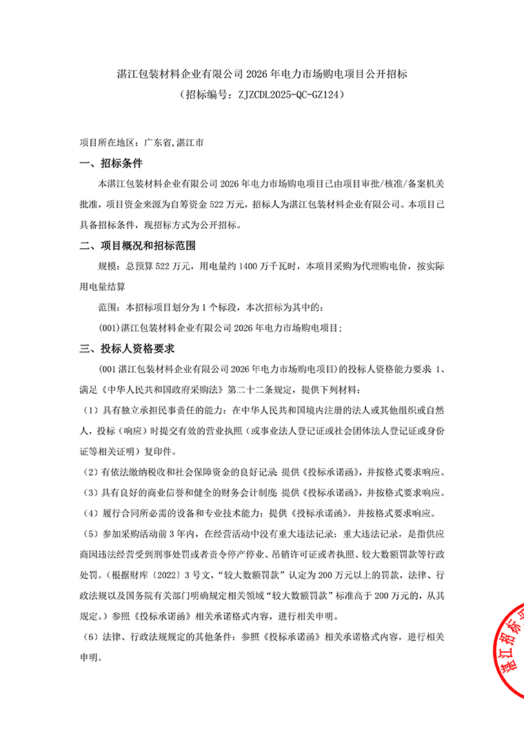
华人策略celue2026年电力市场购电项目公开招标(招标编号:ZJZCDL2025-QC-GZ124)
2025-11-25 11:47:47 点击:
上一篇:
华人策略celue2025年招聘公告(二)
2025/12/9
下一篇:
关于双向拉伸聚丙烯回收造粒料(再生料)竞拍流拍的公告
2025/10/28